第37期E家之谈|光催化水处理技术的应用研究
来源:51吃瓜网
发布时间:2022-04-02
因疫情防控需要,51吃瓜网 第37届E家之谈于3月30日晚在线上成功举办。
本次会议由杨红雁同学担任主持人,由王大伟教授担任主讲人,带领同学们就光催化水处理技术的应用研究进行了探究。

王教授由好莱坞电影《Dark Waters》引入上世纪的全氟化合物对空气造成严重污染这一话题,并由此开始了本次的E家之谈。
王教授介绍目前全氟化合物的去除技术主要有物理和化学处理两个大类,其中化学处理又分为电化学、超声处理、光催化、等离子体等多种处理方法。

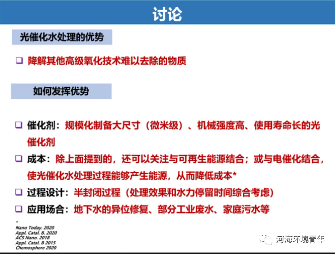
王教授进而提出了本次E家之谈的主要技术:光催化水处理技术。其中重点讨论了紫外光催化降解PFOA,并分析了其实际应用中相较于其他技术的优点:过程稳定,能大范围应用,过程清晰,降低了水质组分对处理过程的影响。其反应机理为以空穴为主要氧化剂的直接氧化反应,超氧自由基和羟基自由基为辅,其中,吸附性强弱决定了降解速率。

王教授通过紫外光催化降解的实际应用为引,向同学们进一步拓展了光催化水处理技术的发展现状,并分析其在当今市场上的优点:能耗低、无需其他试剂、能够去除其他高级氧化技术难以去除的污染物。

至此,本次E家之谈圆满结束,王教授给大家科普了光催化水处理技术的研究应用,还就大学生创新创业比赛提出了自己的建议,本次讲座激发了同学们学习水环境相关知识的兴趣,相信同学们在接下来的学习中,能够带着勇于探究、敢于钻研的精神,学好专业知识,加强自身本领,做勇于探索的环境人!
图文来源:朱鹏飞
编辑:程大远







